18586833311
0851-85622159
适应原则及要求-《电动汽车分散充电设施工程技术标准》
发布时间:2019-12-09
安全疏散原则及解决方案-配建分散充电设施的汽车库!
消防设施的配置及要求-配建分散充电设施的汽车库!
发布时间:2019-12-06
IG541气体灭火系统
IG541是最清洁环保的气体灭火系统,但只能做成有管网系统,造价稍高,因此并没有得到更广泛的应用。 对于消防设施,人们就只认造价和使用方便,七氟丙烷就是因为柜式的方便和相对经济的造价,占领了气体灭火的大半壁江山! 为..
发布时间:2019-12-04
再谈“剪刀楼梯间”-概念、争议及探讨!附3D分解!
发布时间:2019-12-03
细水雾灭火系统-柱塞泵、泄压调压阀原理及应用!
发布时间:2019-12-02
教学建筑-建筑防火与消防设施要求!含高等院校、职业技术学校等
石峥嵘:本文所述的教学(教育)建筑,主要包括职业技术学校、特殊教育学校、高等院校等,不包括中小学校和托儿所、幼儿园。 中小学校、托儿所、幼儿园的建筑防火及消防设施,详见专题: 1、中小学校-建筑防火与消防设施要求! 2、托儿所..
防火玻璃、防火卷帘-替代防火隔墙和防火墙的原则及处置措施!
发布时间:2019-11-29
七氟丙烷灭火系统
七氟丙烷应用形式多:管网、柜式、悬挂式;内贮压、外贮压; 灭火效率高,不到10秒搞定! 也是目前应用最广泛的气体灭火系统! 就是价格太任性,让我们年年都坐过山车 ..
发布时间:2019-11-28
T形、回形走道的宜与忌-消防安全疏散原则及应用!
石峥嵘:T形走道和回形(环形)走道,是消防安全疏散设计中不可回避的问题,本文阐述基本原则及相关要求: 1、T形走道的每个出口方向,均应能到达安全出口。 2、倒T形走道的疏散形式,应予禁止。 3、特殊形式的T形疏散走道,应严格控..
发布时间:2019-11-27
中小学校-建筑防火与消防设施要求!
石峥嵘:中小学校有其特定的功能需求,其建筑防火要求及消防设施的设置,应满足《建筑设计防火规范》、《中小学校设计规范》以及相应的系统类技术规范标准的要求。 本文共八章节,文末附疑难解答: 1、百人疏散宽度,《中小学校设计规范》与《..
发布时间:2019-11-26
4S店-建筑防火及消防设施,疑难处置!
发布时间:2019-11-25
变压器室、变配电室-建筑防火及消防设施要求!
有关是否需要设置“消防设备电源监控系统”的问题!
发布时间:2019-11-22
汽车库、修车库-汽车疏散出口及车道数量要求!
石峥嵘:原则上,火灾时只考虑人员疏散,并不需要考虑汽车疏散,但在汽车库、修车库的设计中,仍需考虑汽车疏散出口的设置,除规范另有规定外,汽车库、修车库的汽车疏散出口总数不应少于2个,且应分散布置。 本文讲述汽车库、修车库的汽车疏散出口及..
发布时间:2019-11-21
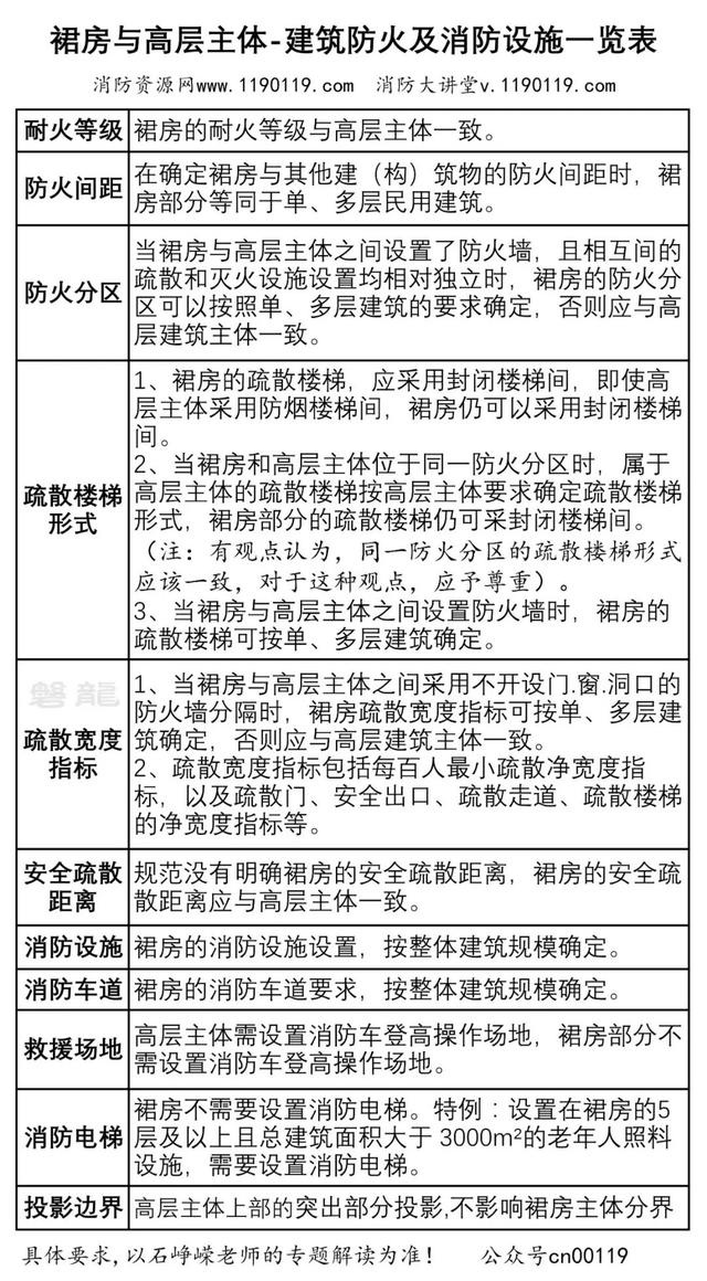
裙房与高层主体-建筑防火及消防设施一览表!
石峥嵘:本文汇总裙房与高层主体的建筑防火及消防设施要求,处置相关争议。 具体细节解说,请参阅专题:裙房-建筑防火及消防设施要求! 文末附规范争议:裙房与高层建筑主体之间设置防火墙时,可否设置门、窗、洞口? ..
发布时间:2019-11-19
消防水泵房-建筑防火与消防设施要求!
发布时间:2019-11-18
汽车库疏散出口及车道数量-规范争议•处置原则!
非机动车库-建筑防火及消防设施要求!
发布时间:2019-11-15
水泵房是否需要设置自动灭火、火灾报警、排烟设施?
发布时间:2019-11-12
防火玻璃分类及应用,能否替代防火墙?为何无B类防火玻璃?
发布时间:2019-11-11
中小学校-怎样确定每100人最小疏散净宽度!
发布时间:2019-11-09
医院及医疗建筑-建筑防火及消防设施要求!
住宅连廊与门窗洞口的防火间距-争议探讨!
发布时间:2019-11-08
锅炉房-建筑防火与消防设施要求!
发布时间:2019-11-06
变压器室、配电室、锅炉房、发电机房等,怎样设置自动灭火、火灾..
发布时间:2019-11-04
剧场(剧院)-建筑防火与消防设施要求!
发布时间:2019-10-31
柴油发电机房-建筑防火与消防设施要求!
发布时间:2019-10-30
消防控制室-建筑防火与消防设施要求!
发布时间:2019-10-29
应急照明和疏散指示系统-3D分解(3分秒懂!)
发布时间:2019-10-28
窗槛墙、窗间墙、防火挑檐、防护挑檐-区别及应用
发布时间:2019-10-24
儿童活动场所-建筑防火与消防设施要求!
发布时间:2019-10-23
住宅与其他使用功能建筑合建-建筑防火及消防设施要求
发布时间:2019-10-21
规范争议-有关消火栓箱和灭火器箱的开门角度问题
石峥嵘:关于箱门开启角度的问题,消火栓箱的产品标准和施工验收标准不一致,两者并不矛盾!灭火器箱确有矛盾,满足产品标准应判定合格。解说如下: 一、消火栓箱的产品标准和验收标准不一致,两者并不矛盾: 1、《消火栓箱》(..
餐饮场所-建筑防火及消防设施要求!
发布时间:2019-10-16
磐龙,与您约会“18届中国国际消防展”(10月16日)
发布时间:2019-10-15